Ventilatie
De relevante invoervelden voor het ventilatiesysteem worden bepaald aan de hand van het objecttype (woningbouw of utiliteit), de bouwfase en het daarbij gekozen opnameniveau (detailopname of basisopname). Zorg er daarom voor dat de projectgegevens eerst zijn ingevuld.
Aantal identieke systemen
Een rekenzone bevat 1 ventilatiesysteem. Zijn er meerdere ventilatiesystemen, dan moeten er meerdere rekenzones gemaakt worden. Is de rest van de installatie hetzelfde, dan kun je een kopie van de installatie maken en het ventilatiesysteem aanpassen. Een uitzondering is ventilatiesysteem E, dit is een combinatie van systeem D.5b met een ander (tweede) ventilatiesysteem.
Bevat een rekenzone meerdere identieke systemen, dan kun je het aantal identieke systemen invullen. Meestal is dat bij een appartementencomplex waar iedere woning een eigen, individuele installatie heeft. Je vult alle gegevens dan per systeem in, in plaats van het totaal van de (aangesloten) rekenzone(s).
Auto: standaard wordt het aantal identieke installaties automatisch bepaald. 1 bij een collectief / gemeenschappelijk systemen en het aantal woonfuncties (indien van toepassing) bij individuele installatie. Om een afwijkend aantal identieke installaties op de te geven, zet je het vinkje bij ‘ Auto’ uit.
Publicaties
ISSO 75.1 paragraaf 11.2
ISSO 82.1 paragraaf 11.2
Collectief
Collectief ventilatiesysteem
Nieuw sinds versie 8.5 (juli 2021)
Tot en met versie 8.4 moest je voor ventilatie bij een collectief systeem altijd het debiet (indien bekend) en het vermogen altijd zelf verdelen over de betreffende rekenzones. Vanaf versie 8.5 kun je er voor kiezen om de software dit te laten verdelen. Je geeft dan aan dat het systeem in andere rekenzones wordt gebruikt en vult het debiet en nominaal vermogen (toe- en afvoer ventilatoren) van het complete ventilatiesysteem op.
Als je een eerder ingevoerd bestand (versie 8.4 en ouder) opent in een nieuwere versie (8.5 en nieuwer) blijft de invoer hetzelfde. Er is dan wel een collectief systeem opgegeven, maar het vinkje voor andere rekenzones staat niet aan, het debiet en vermogen (indien bekend) is opgegeven zoals in het uitklapmenu hieronder is beschreven. De adviseur had het debiet en nominaal vermogen zelf naar rato van gebruiksoppervlak verdeeld en ingevuld.
Invoer collectief ventilatiesysteem versie 8.4 en ouder
Bij een collectief, mechanisch ventilatiesysteem wordt het debiet en vermogen per rekenzone ingevuld.
Voorbeeld
Stel het gebouw heeft 1 LBK van 1000 m³/h met 5000 Watt nominaal vermogen. Het gebouw van vijf gelijke verdiepingen heeft twee rekenzones, omdat alleen de begane grond aanvullend split units heeft voor verwarming en koeling. Dan vul je bij de installatie niet de gehele LBK in, maar maak je twee installaties en verdeel je het debiet en vermogen. Bijvoorbeeld rekenzone 1 met 800 m³/h met 4000 Watt en rekenzone 2 heeft 200 m³/h met een vermogen van 1000 Watt.
Als het werkelijke verdeling van het debiet per rekenzone bekend is, dan geef je dat op. Is deze verdeling niet bekend, dan zou je deze oppervlakte gewogen kunnen verdelen. Het vermogen van de ventilator verdeel je aan de hand van de verhouding van het debiet, als dat per rekenzone bekend is, en anders ook oppervlakte gewogen. Het opnameprotocol geeft hier nog geen richtlijnen voor, neem bij twijfel contact op met het adviesplatform van KEGO.
Maak je bijvoorbeeld een energieprestatieberekening voor een omgevingsvergunning en het woongebouw valt onder 1 rekenzone, dan vul je het totale vermogen en ventilatiedebiet in.
Systeem wordt gebruikt in andere rekenzones en/of objecten
Deze checkbox zet je aan als het collectief ventilatiesysteem in meerdere rekenzones en/of objecten wordt gebruikt en je wilt het ventilatiedebiet (indien bekend) en vermogen door de software laten verdelen over de rekenzones en objecten.
Totale gebruiksoppervlakte systeem
Vul hier de gebruiksoppervlakte in van het gehele ventilatie installatie in. De software gebruikt deze waarde om het opgegeven ventilatiedebiet en het vermogen oppervlakte gewogen te verdelen voor de betreffende rekenzone.
Ventilatiesysteem
Er zijn vijf verschillende ventilatiesystemen. Afhankelijk van het gekozen systeem zijn er meer of minder invoervelden.
Systeem
Subsysteem
Het type ventilatiesysteem is onderverdeeld in subsytemen. De onderverdeling is gemaakt op basis van de aanwezigheid en uitvoeringsvorm van:
- Luchtdruksturing van roosters;
- CO2-meting;
- CO2-sturing;
- Zonering;
- Tijdssturing;
- Warmteterugwinning.
In tabel 11.2 van van ISSO 75.1 resp. 82.1 wordt dit schematische weergegeven.
Utiliteit
Woningbouw
Uitgebreide uitleg over de varianten staat in ISSO 75.1 resp. 82.1 bijlage 1D:
Publicaties
ISSO 75.1 paragraaf 11.3
ISSO 82.1 paragraaf 11.3
Verblijfsgebied systeem 1
Als je kiest voor ventilatiesysteem E, dan is dit een combinatie van systeem D.5b met een ander ventilatiesysteem. Je geeft hier op welk gedeelte [m²] van het verblijfsgebied systeem D.5b (decentrale mechanische toe- en afvoer met WTW met CO2-meting, met of zonder zonering) heeft.
Ventilatiesysteem voorzien van (automatische) passieve koeling
Uit het opnameprotocol, zie publicaties:
Het ventilatiesysteem kan ook worden gebruikt om passief te koelen. Mechanische zomernachtventilatie valt hier ook onder. Er wordt dan gekoeld door automatisch koude buitenlucht in het gebouw te brengen op tijden dat de buitentemperatuur lager is dan de binnentemperatuur en als er op dat moment koudevraag is. Hieraan wordt voldaan als er ten minste sprake moet zijn van een automatische sturing van het ventilatiesysteem waarbij die sturing afhankelijk is van de actuele gemeten binnen- én buitentemperatuur. Dit kan voorkomen bij ventilatiesystemen B t/m E. Bij systeem D met een WTW en systeem E moet naast een automatische sturing ook een bypass op de WTW aanwezig zijn, zie ook paragraaf 11.5.4.
Publicaties
ISSO 75.1 paragraaf 11.5.6
ISSO 82.1 paragraaf 11.5.6
Debiet
Vul hier het debiet van de installatie in.
Opnameprotocol 2024 6e druk
- Bepaal, bij mechanische toevoer van lucht (B), mechanische afvoer van lucht (C) of gebalanceerde ventilatie (D/E), het geïnstalleerde ventilatiedebiet per rekenzone;
- Bepaal de extra ventilatiecapaciteit voor passieve koeling in de rekenzones waar dit voorkomt, op basis van een inregelrapport of de ontwerpgegevens bij nog te installeren systemen.
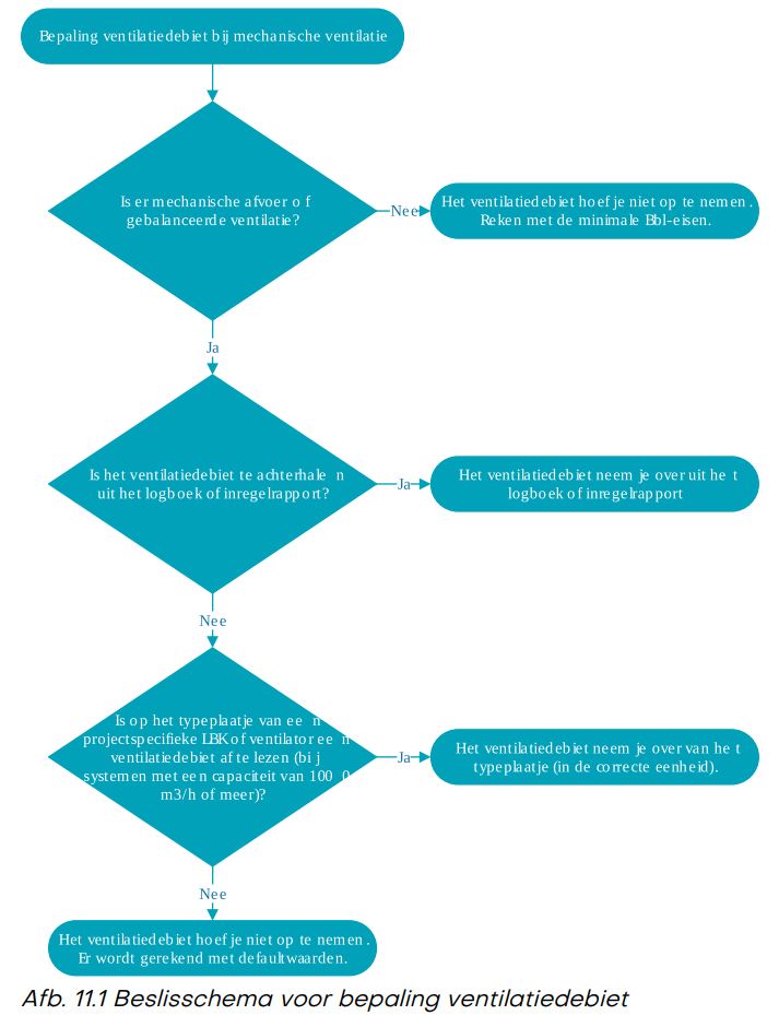
Zie ook het beslisschema van afbeelding 11.1.
Aandachtspunten
- Als het logboek of inregelrapport niet beschikbaar is, moet je voor het ventilatiedebiet bij projectspecifieke systemen (capaciteit ≥ 1000 m³/h) het typeplaatje op de ventilator of LBK of beschikbare documentatie aanhouden.
- Als de technische ruimte niet toegankelijk is en/of het debiet niet bekend is, moet je defaultwaarden aanhouden. Voor het ventilatiedebiet in de bestaande bouw zal je meestal onbekend aanhouden.
- Bij een VAV-systeem moet je het ventilatiedebiet bij de maximale stand van de VAV-klep opnemen.
- Bij een ventilatiesysteem met recirculatie moet je het ventilatiedebiet opnemen dat in de rekenzone wordt ingeblazen (verse lucht en recirculatielucht).
- Bij collectieve ventilatiesystemen kunnen op een ventilator of luchtbehandelingskast meerdere rekenzones zijn aangesloten. Als je de verdeling van debieten per rekenzone niet kunt achterhalen, moet je de debieten naar rato van de gebruiksoppervlakte van de rekenzones verdelen.
- Als er een zwembad in de rekenzone voorkomt, moet je ventilatiedebiet ‘onbekend’ aanhouden.
Publicaties
ISSO 75.1 paragraaf 11.4
ISSO 82.1 paragraaf 11.4
Debiet vraaggestuurde ventilatie
- EPA-W
Publicaties
11.2.2.4.2 Correctie voor geïnstalleerde capaciteit hoger dan op basis van regelgeving vereist is
Debietregeling
Met debietregeling wordt bedoeld dat het debiet van de ventilatielucht die mechanisch wordt afgezogen (en toegevoerd) varieert op basis van bezettingstijd (tijdsturing, bijvoorbeeld op gebruikstijden) of luchtkwaliteit (CO2-sturing). Met debietregeling worden niet de sturingen bedoeld die zijn beschreven bij de ventilatiesubsystemen in paragraaf 11.3. Je kunt alleen debietregeling invullen als het debiet bekend is en bij utiliteit of woningbouw met een collectief systeem.
Als niet bekend is of er sprake is van debiet regeling, vul dan onbekend in. Onbekend rekent als ‘geen debietregeling’.
Publicaties
ISSO 75.1 paragraaf 11.4.3
ISSO 82.1 paragraaf 11.4.3
Terugregeling
Als er debietregeling is en het percentage van de debietregeling is niet bekend, dan kun je voor onbekend kiezen. Onbekend rekent als ’terugregeling tot 80% of meer van het maximale debiet’. Het protocol is hier niet volstrekt duidelijk in, maar het is in de geest van andere onbekende waarden (reken met het meest conservatieve).
Als een ventilatiesysteem een maximaal debiet van 10.000 m³/uur heeft en de debietregeling geregeld kan worden tussen 10.000 en 6.000 m³/u, dan is het percentage van de debietregeling 60%.
Recirculatie (percentage)
Met recirculatie wordt bedoeld dat een deel van de mechanisch afgezogen lucht, weer terug wordt gevoerd in het gebouw, aangevuld met verse lucht. Als het recirculatiepercentage niet bekend is, vul dan onbekend in. Onbekend rekent voor utiliteitsgebouwen met 20%. Voor woongebouwen en woonfuncties in een woongebouw rekent onbekend als 20%, voor individuele woningen is dit 0%.
Als het recirculatiepercentage bekend is, vul dan het percentage in.
Als een ventilatiesysteem een maximaal debiet van 10.000 m³/uur heeft en als de ingaande luchtstroom samengesteld is uit minimaal 3.000 m³/uur verse lucht en maximaal 7.000 m³/uur gerecirculeerde lucht, dan is het recirculatiepercentage 70%.
Publicaties
ISSO 75.1 paragraaf 11.4.2
ISSO 82.1 paragraaf 11.4.2
Kwaliteitsverklaring VLA
Verklaringen op BCRG voor de correctiefactor van het regelsysteem fctrl kunnen hier opgegeven worden. Deze verklaringen zijn opgesteld conform de VLA-methodiek.
Dit betreft voornamelijk verklaringen van ventilatiesysteem C (roosters). Verklaringen van een WTW worden bij ‘WTW’ ingevuld.
Publicaties
Methodiek Gelijkwaardigheid Versie 1.3
LBK en WTW
Luchtbehandelingskast (LBK) aanwezig
Een luchtbehandelingskast voert de voorbehandeling van ventilatielucht uit, voordat lucht een gebouw wordt ingeblazen. De luchtbehandelingskast (LBK) beschikt tenminste over filters (om deeltjes uit de lucht te filteren) en één of meer ventilatoren (om de lucht te verplaatsen). Dit is het geval bij ventilatiesystemen B, D en E.
LBK staat binnen de thermische zone
Stel per LBK vast of deze zich binnen de thermische zone bevindt. Voor het vaststellen van de thermische zone, volg opnameprotocol 6.3 zie publicaties hieronder.
Het opnameprotocol geeft aan dat als het ventilatiesysteem in een technische ruimte staat die meer dan 500 m² gebruiksoppervlak bediend, deze per definitie buiten de thermische zone bevindt.
Publicaties
ISSO 75.1 paragraaf 6.3
ISSO 82.1 paragraaf 6.3
ISSO 75.1 paragraaf 11.5
ISSO 82.1 paragraaf 11.5
Type WTW
Een ventilatiesysteem dat bestaat uit mechanische toe- en afvoerventilatie (type D en E) kan voorzien zijn van warmteterugwinning. Bepaal het soort WTW uit tabel 11.9 van het opnameprotocol. Als het ventilatiesysteem een kwaliteitsverklaring heeft voor WTW rendement, dan moet je die gebruiken en hoef je het type WTW niet te kiezen.
Publicaties
ISSO 75.1 paragraaf 11.5.2
ISSO 82.1 paragraaf 11.5.2
Rendement inclusief dissipatie
Dissipatie is het vrijkomen van energie door overwinnen van weerstand. In dit geval is het warmte die afgegeven wordt aan de lucht door de weerstand van de ventilatoren. Wanneer het rendement van de WTW wordt ingevoerd aan de hand van een kwaliteitsverklaring moet er worden aangegeven of dit inclusief dissipatie is. Bij de bepaling van het WTW-rendement volgens NEN-EN 13141-7 en NEN-EN 13141-8 is al rekening gehouden met de tempartuurverhoging door dit effect. Als dit nog niet in het rendement zit, wordt het effect apart mee in rekening gebracht (11.3.2.7 NTA 8800).
Volumeregeling
Geef aan of er een constant-volumeregeling is die bij alle debieten of schakelstanden actief is. Deze regeling zorgt voor een constante balans over de WTW, wat van invloed is op het rendement. Deze regeling moet niet te verward worden met een constant volume systeem (CAV: Constant Air Volume) waar er niet op volume geregeld wordt (behalve 2 of 3 standen), in tegenstelling tot een (VAV: Variable Air Volume) systeem waar op volume wordt geregeld.
Als dit type regeling (die zorgt voor balans over de WTW) aanwezig is, dan kies je bij volumeregeling voor ‘Constant volume (debiet over aan- en afvoer bij WTW gelijk)’. Is deze regeling niet aanwezig dan kies je ‘Geen constant volume (debiet over aan- en afvoer bij WTW niet gelijk)’. Als niet bekend of te achterhalen is of deze regeling aanwezig is, kies dan voor ‘Onbekend’, de software rekent dan zonder deze regeling.
Uit het opnameprotocol, zie publicaties:
Een constant-volumeregeling compenseert drukveranderingen door de toe- en afvoerventilator bij te regelen. Omdat dit de balans tussen toe- en afvoer herstelt, vervalt de aftrek voor onbalans. Let op: dit geldt alleen als de regeling bij alle debieten of schakelstanden van de ventilatie actief is. Of een constant-volumeregeling aanwezig is, valt op te maken uit de specificaties of de productomschrijving van de WTW op basis van merk en type. Als niet is vast te stellen of er sprake is van een constant-volumeregeling, kies dan voor onbekend.
Publicaties
ISSO 75.1 paragraaf 11.5.3
ISSO 82.1 paragraaf 11.5.3
Bypass (percentage)
Als er volledige bypass mogelijk is (100%) kies dan voor Bypass volledig.
Als er sprake is van een gedeeltelijke bypass, kies dan voor Bypass aanwezig, Percentage bekend of onbekend.
Als het percentage bekend is, vul dan het Percentage in naar beneden afgerond op veelvouden van 10%.
Uit het opnameprotocol, zie publicaties:
Een WTW kan niet alleen de warmtevraag voor ruimteverwarming reduceren, maar ook de koelbehoefte. Met een bypass voorziening wordt de WTW omzeild of buiten werking gesteld en kan er passief gekoeld worden.
Publicaties
ISSO 75.1 paragraaf 11.5.4
ISSO 82.1 paragraaf 11.5.4
Koudeterugwinning WTW
Op een geldige kwaliteitsverklaring voor WTW kan aangegeven staan of koudeterugwinning mogelijk is. Dit kun je alleen opgeven als er een kwaliteitsverklaring is voor WTW en er is een bypass voor de WTW.
Isolatie kanaal buitenaansluiting, dikte en lambda
Uit het opnameprotocol paragraaf 11.5.2 Warmteterugwinning uit ventilatielucht, zie publicaties hieronder:
- Stel de isolatiewaarde van de kanalen van de buitenaansluiting vast op basis van de isolatiedikte en de warmtegeleidingscoëfficiënt van de isolatie (R = d/λ [m²·K/W]). Als dat niet te bepalen is, dan volstaat de vaststelling of dit kanaal wel of niet is geïsoleerd.
Bepaal voor de WTW de lengte van de inpandige toevoerkanalen tussen buiten en de WTW, dit is de zogenaamde buitenaansluiting van de WTW. Stel de isolatiewaarde van de kanalen vast op basis de isolatiedikte [mm] en de warmtegeleidingscoëfficiënt [W/m·K] van de isolatie. Als dat niet te bepalen is, dan kan volstaan worden met de vaststelling of dit kanaal wel of niet geïsoleerd is.
Lengte kanaal buitenaansluiting
Bepaal voor de WTW de lengte van de inpandige* toevoerkanalen tussen buiten en de WTW. Geef de werkelijke lengte op als je die kunt bepalen en kies voor onbekend als je deze niet kunt bepalen.
*NTA 8800: Lengte kanaal buitenaansluiting is de lengte van het toevoerkanaal tussen buiten en het WTW-toestel, in m; het betreft de lengte van het kanaaldeel dat zich binnen de gebouwschil bevindt.
Toelichting vanuit KEGO: het kanaal bevat koude lucht en als het kanaal door de thermische zone (= binnen de thermische schil) loopt, dan zijn er warmteverliezen van thermische zone naar dit koude kanaal.
Bij meerdere LBK’s en/of WTW’s moet de gemiddelde lengte van deze kanalen worden opgenomen, indien bekend naar rato van het luchtdebiet per LBK en/of WTW. bron: KEGO.
Uit het opnameprotocol paragraaf 11.5.2 Warmteterugwinning uit ventilatielucht, zie publicaties hieronder:
- Bepaal voor iedere WTW de lengte van de toevoerkanalen tussen buiten en de WTW voor zover binnen de gebouwschil. Zie tabel 11.10; dit is de zogenaamde buitenaansluiting van de WTW. Als de lengte van de kanalen onbekend is, bepaal je deze forfaitair op basis van het systeemtype (centraal of decentraal systeem). Als de WTW/LBK buiten is opgesteld, moet je een lengte van 0 m aanhouden;
Woongebouw
Publicaties
ISSO 75.1 paragraaf 11.5.2
ISSO 82.1 paragraaf 11.5.2
Distributie
Als er sprake is van mechanische ventilatie, dan wordt de ventilatielucht door kanalen gedistribueerd. Distributieverlies wordt alleen voor voor toevoerkanalen (systeem B, D en E) berekend. De luchtdichtheid (luchtlekken) is voor alle mechanische ventilatiesystemen (systeem B t/m E) van invloed, zie volgende paragraaf Luchtdichtheidsklasse.
Publicaties
ISSO 75.1 paragraaf 11.6
ISSO 82.1 paragraaf 11.6
Luchtdichtheidsklasse
Geef de luchtdichtheidsklasse van de kanalen op. Ook voor systeem C moet de luchtdichtheidsklasse opgenomen worden. NTA 8800 tabel 11.9 geeft de Correctiefactor voor warmteverlies door luchtlekken uit of naar ventilatiekanalen. NTA 8800 (zie publicatie hieronder) paragraaf 11.2.2.5.2:
Leklucht die op andere plekken binnen de gebouwschil uit de toevoerkanalen lekt of naar de afvoerkanalen lekt, wordt daarom geacht de ventilatie te verhogen.
Volg het opnameprotocol (zie bovenstaande publicaties) onder welke voorwaarden de luchtdichtheidsklasse opgegeven mag worden of dat er als “Onbekend” gerekend moet worden:
De luchtdichtheidsklasse van het kanaalsysteem moet je opgeven bij ventilatiesysteem B t/m E.
Bepalen
Bepaal de luchtdichtheidsklasse van een kanaalsysteem door een meting volgens NEN-EN 1507 [19], NEN-EN 12237 [17] en/of NEN- EN 15727 [21].
Publicaties
Classificatie van luchtkanalen (Kwaliteitseisen voor luchtkanaalsystemen in woning- en utiliteitsbouw)
Correctie voor luchtlekken in ventilatiekanalen en AHU’s
Luka Kwaliteitshandboek paragraaf 2.21.3
Toevoerkanalen buiten thermische zone
Vink deze alleen aan als de kanalen tussen de luchtbehandelingskast en rekenzone buiten de thermische zone lopen. Bij een debiet kleiner dan 1000 m³/h is het uitgangspunt van de NTA 8800 dat er geen LBK aanwezig is en vinkje je deze niet aan.
Uit het opnameprotocol 7e druk:
Kanalen buiten de thermische zone moet je opnemen indien er een LBK (> 1.000 m³/h) aanwezig is. Een LBK komt alleen voor in combinatie met een ventilatiesysteem B of D.
Bepalen
Als de kanalen tussen LBK en rekenzone buiten de thermische zone lopen, bepaal dan:
- De lengte van de kanalen tussen LBK en rekenzone buiten de thermische zone;
- Isolatiewaarde van de kanalen buiten de thermische zone.
Aandachtspunten
- Als er meerdere kanalen buiten de thermische zone zijn, ga je uit van de gemiddelde kanaallengte;
- Als de mate van isolatie verschilt, moet je een gemiddelde isolatiewaarde R rekenkundig bepalen.
Lengte kanalen
Als de kanalen tussen LBK en rekenzone buiten de thermische zone lopen, bepaal dan de lengte van de kanalen tussen LBK en rekenzone. Toelichting KEGO: hier gaat het om de lengte van kanalen tussen de LBK of toevoerventilator enerzijds en de thermische zone anderzijds buiten de thermische zone. Je neemt dit ook op als er geen WTW is.
Isolatiewaarde kanalen
Als de kanalen tussen de LBK (of toevoerventilator) en de rekenzone buiten de thermische zone lopen, bepaal dan de isolatiewaarde (groter of kleiner dan 1,0 m2·K/W) van de kanalen.
Als de R-waarde niet is vast te stellen, dan moet je voor isolatiediktes tot 4 cm niet-geïsoleerd aanhouden en voor isolatiediktes vanaf 4,0 cm geïsoleerd.
Als de mate van isolatie verschilt, moet je een gemiddelde isolatiewaarde R rekenkundig bepalen.
Ventilatoren
Ventilatoren komen in een gebouw in verschillende vormen en op diverse locaties voor. Het kunnen losse ventilatoren zijn voor mechanische af- of toevoer, ventilatoren in een LBK of een ventilatiebox. Voor de energieprestatieberekening moet het totale energieverbruik van de ventilatoren worden vastgesteld. Dit betekent dat het gezamenlijke ventilatorvermogen per rekenzone moet worden bepaald, op basis van het werkelijke nominale vermogen.
Publicaties
ISSO 75.1 paragraaf 11.7
ISSO 82.1 paragraaf 11.7
Nominaal vermogen
Uit het opnameprotocol (2020 3de druk)
Utiliteit: Het werkelijk nominaal vermogen staat vaak vermeld op ventilatiesysteemontwerpberekeningen. Het kan ook bekend zijn uit meetwaarden of van de op typeplaatjes vermelde nominale vermogens.
Woningbouw: Het werkelijk van nominaal vermogen staat vermeld op ventilatiesysteemontwerpberekeningen, dit is bekend uit meetwaarden. Bij woningen staat het (nominale) vermogen in vele gevallen op de ventilator vermeld.
Asvermogen
Uit het opnameprotocol (2020 3de druk)
Als het werkelijk geïnstalleerde nominale vermogen onbekend is, dan mag het worden bepaald via het geïnstalleerde elektrische asvermogen. De volgende gegevens zijn dan nodig naast het elektrisch vermogen:
- De opgenomen spanning U in Volt (V) bij het maximaal toegekende vermogen gedurende continubedrijf;
- De opgenomen stroom I in Ampere (A) bij het maximaal toegekende vermogen gedurende continubedrijf;
- De arbeidsfactor e van het type motor: gelijkstroom (e = 1), eenfasewisselstroom (e = cos φ) of draaistroom (e = √3 x cos φ);
Het elektrisch vermogen staat op de ventilator of anders in de technische specificaties van de ventilator. In de technische specificaties staan ook de spanning, de stroom en het type motor opgenomen. Als meerdere ventilatoren met verschillend fabricagejaar en/of type motor worden gebruikt in systeem E.1, dan moet het vermogen van het ventilatortype worden gebruikt dat de grootste verblijfsgebiedoppervlakte bedient. Als de verblijfsgebiedoppervlakte gelijk is, dan moet systeem D worden aangehouden.
Kwaliteitsverklaring
In de linker afbeelding hierboven is een voorbeeld gegeven van een verklaring voor de regeling (categorie roosters in BCRG databank), die je in Vabi EPA invult bij kwaliteitsverklaring VLA en bij ventilatoren kun je bij de kwaliteitsverklaring waarde A overnemen, waarde B en C zijn 0.
In de rechter afbeelding hierboven is een voorbeeld gegeven van een verklaring voor de WTW (categorie WTW in BCRG databank), die je in Vabi EPA invult bij kwaliteitsverklaring WTW en bij ventilatoren kun je bij de kwaliteitsverklaring waarde A, B en C overnemen. Let op: waarde B kan positief zijn, maar kan ook negatief zijn. Onderaan de invoer wordt de formule voor Pnom uitgeschreven, zodat je deze kunt controleren met de formule op de verklaring.
Er is veel diversiteit in de WTW verklaringen voor het opgeven van nominaal vermogen. Lang niet altijd worden waarde A, B en C op die manier getoond, vaak zijn de waardes uitgeschreven in een formule. Waarde A is het eerste getal, waarde B het middelste en waarde C het laatste getal.
Bij de Vabi EPA Academy geven we uitgebreid toelichting en verschillende voorbeelden van het invullen van kwaliteitsverklaringen.
BCRG koppeling WTW-verklaringen met nominaal vermogen ventilatoren (Pnom)
Het nominaal vermogen is in de koppeling met BCRG alleen nog verwerkt voor de WTW-verklaringen. Zolang het nominaal vermogen nog niet vanuit de koppeling met BCRG voor de regeling meegegeven wordt, moet je na het ophalen van de WTW verklaring deze op handmatig zetten, zodat je bij het nominaal vermogen van de ventilatoren de verklaring van de regeling in kunt vullen (indien aanwezig). Als een toestel alleen verklaring voor WTW heeft en niet voor de regeling, kun je de BCRG koppeling voor ventilatoren wel gebruiken. Niet alle WTW verklaringen geven het nominaal vermogen door, dan val je terug de andere opties uit het opnameprotocol (nominaal vermogen, rendement elektromotor of onbekend vermogen).
Utiliteit
Een WTW-verklaring is ook toegestaan voor utiliteit (sinds eind 2025 / begin 2026). Dit mag bij utiliteit alleen als het debiet kleiner is dan 1000 m³/h en als het debiet kleiner is dan het maximale debiet dat op de verklaring vermeld wordt. Zie bericht van BCRG. (Pnom op verklaringen voor de regeling, mag niet voor utiliteit gebruikt worden.)
Vermogen onbekend
Uit het opnameprotocol (2020 3de druk)
Als de opgenomen spanning, opgenomen stroom en het type motor niet bekend zijn, dan volgt er een bepaling van het nominale vermogen op fabricagejaar (tot en met 2004 of vanaf 2005) en elektrisch vermogen.
Als het fabricagejaar niet te bepalen is, moet het bouwjaar van het gebouw of het deel van het gebouw waar de installatie zich bevindt, gebruikt worden.
Lintverwarming
Voorverwarmde natuurlijke ventilatie (linten)
Bij ventilatiesystemen met natuurlijke toevoerroosters (systeem A, C en E: A of C in combinatie met D.5b) kan er sprake zijn van lint verwarming.
Uit het opnameprotocol:
Bij gebouwen gebouwd vanaf 2010 of bij volledig gerenoveerde gebouwen volgens de eisen van het Besluit bouwwerken leefomgeving, kunnen roosters met verwarmingslint voorkomen. In andere gevallen mag je er van uitgaan dat er geen roosters met verwarmingslinten zijn.
Bepalen
Bepaal of er roosters met verwarmingslinten aanwezig zijn, zo ja:
- Bepaal of deze in alle roosters aanwezig zijn of in een deel van de roosters. Als het om een deel van de roosters gaat:
- Bepaal de volumestroom door de roosters met verwarmingslint;
- Bepaal de volumestroom door de roosters zonder verwarmingslint;
- Indien onbekend, ga ervan uit dat alle roosters met verwarmingslint zijn uitgevoerd.
- Bepaal het maximale vermogen van de roosters;
- Bepaal de maximale temperatuursprong over de roosters;
- Bepaal de buitenluchttemperatuur waarbij het verwarmingslint inschakelt;
- Bepaal de maximale inblaasluchttemperatuur waarop wordt geregeld.
Publicaties
ISSO 75.1 paragraaf 11.3.7
ISSO 82.1 paragraaf 11.3.7
Systeem 2
Tweede subsysteem bij gecombineerd systeem E
Als in de woning decentrale mechanische toe- en afvoer met WTW en CO2-sturing (subsysteem D.5b) wordt gecombineerd met een ander ventilatiesysteem, dan is dit ventilatiesysteem E. Het overige deel van de rekenzone is voorzien van een ander ventilatiesysteem, zoals natuurlijke ventilatie, balansventilatie, mechanische afvoer of mechanische toevoer.
Systeem 1 is dan decentrale mechanische ventilatie subsysteem D.5b en bij systeem 2 geef je op met welk ander ventilatiesysteem dit gecombineerd wordt. De invoeropties voor systeem 2 zijn verder hetzelfde als voor systeem 1, afhankelijk van de gekozen invoer.



